网站首页
协会情况
综合管理
执业监管
会员管理
考试管理
继续教育
行业党建
法规信息
专题专栏
通讯录
当前位置:
网站首页
>>
通知公告
通知公告
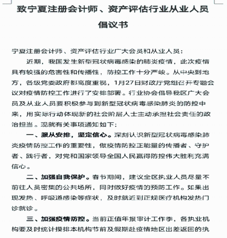
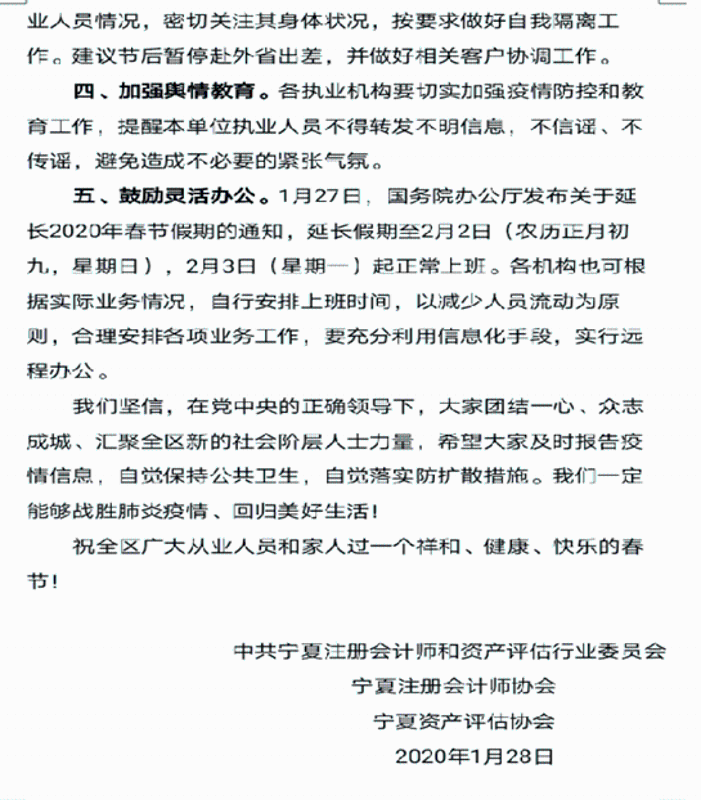
疫情防控 人人有责——致宁夏注册会计师、资产评估行业从业人员倡议
发布时间:2020年01月29日 来源: