《中国注册会计师相关服务准则第4111号——代编财务信息》指南
发布时间:2010年01月07日 来源:
第一章 总 则
《中国注册会计师相关服务准则第 4111 号——代编财务信息》(以下简称本准则)第一章(第一条至第五条),主要说明本准则的制定目的、代编业务的目标、注册会计师执行代编业务应遵循的职业道德要求和必须出具代编报告的情形。
一、代编业务的目标
本准则第二条第一款指出,代编业务的目标是注册会计师运用会计而非审计的专业知识和技能,代客户编制一套完整或非完整的财务报表,或代为收集、分类和汇总其他财务信息。第二款进一步指出,注册会计师执行代编业务使用的程序并不旨在、也不能对财务信息提出任何鉴证结论。
根据本条规定,代编业务既非审计业务也非审阅业务,不包含任何保证成分,因此不属于鉴证业务。
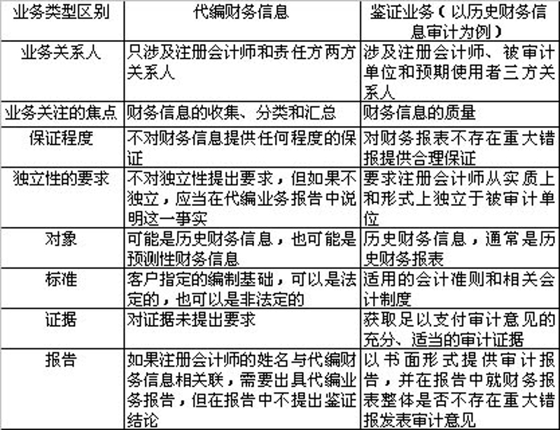
表4111-1 列示了代编业务与鉴证业务的区别。

二、注册会计师执行代编业务的职业道德要求
本准则第三条规定,注册会计师执行代编业务,应当遵守相关职业道德规范,恪守客观、公正的原则,保持专业胜任能力和应有的关注,并对执业过程中获知的信息保密。
客观原则要求注册会计师在执行代编业务时,对所执行的代编信息保持客观的态度,以全面考虑拥有的各类信息和资源。
公正原则要求注册会计师在执行代编业务时,要讲诚信,公平对待客户和相关事实,不受自身利益和其他方利益的影响。
专业胜任能力和应有的关注要求注册会计师具备执行代编业务所要求的专业知识和技能,保持应有的职业谨慎,并在必要时寻求专家帮助或咨询其他专业人士。
保守要求注册会计师不得泄漏在执行代编业务中获知的客户信息。
本准则第四条指出,本准则不对代编业务提出独立性要求。但如果注册会计师不具有独立性,应当在代编业务报告中说明这一事实。
这一条是基于代编业务不提供任何保证而提出的。
注册会计师在承接代编业务时,如果能够满足上述职业道德要求,那么,就不必像执行鉴证业务那样,执行专门的程序来判断自己是否符合独立性要求。然而,一旦注册会计师不具有独立性,比如说,注册会计师与客户之间可能存在潜在的利益冲突,就应当在代编业务报告中予以说明。
三、出具代编业务报告的情形
本准则第五条规定,在任何情况下,如果注册会计师的姓名与代编的财务信息相联系,注册会计师应当出具代编业务报告。
通常,注册会计师是作为鉴证服务提供者出现在信息使用者面前的。因此,如果注册会计师的名字与某项财务信息发生联系,便可能让人产生误解,以为注册会计师对代编的财务信息提供了某种程度的保证。一份措辞适当的代编业务报告,有助于说明注册会计师在代编业务中所扮演的角色,避免陷入不必要的责任纠纷中。
第二章 业务约定书
本准则第二章(第六条至第七条),主要说明接受客户委托前的工作及代编业务约定书的内容。
一、签约前的工作
本准则第六条规定,注册会计师应当在代编业务开始前,与客户就代编业务约定条款达成一致意见,并签订业务约定书,以避免双方对代编业务的理解产生分歧。
具体地说,注册会计师应当在代编业务开始前与客户就以下事项进行沟通:
(一)委托目的
在接受委托前,注册会计师应当与客户进行沟通,明确客户委托的目的。通常情况下,客户对注册会计师的认识是以提供鉴证服务为主的,客户提出的业务需求也可能以审计、审阅等鉴证需求为主。客户可能并不清楚鉴证业务与代编业务的区别,注册会计师应当与客户认真沟通,识别出客户的真实需求和目的。
(二)代编业务的性质
注册会计师应当与客户进行沟通,明确代编业务的性质。由于代编业务是由注册会计师执行的,无论是在客户还是信息使用者的印象或认识中,往往都将注册会计师与信息保证联系在一起。即便客户明确地提出代编服务的要求,也可能暗含对某种保证的期待。因此,注册会计师必须在业务承接前明确地向客户指明代编业务的性质,即代编业务既非审计也非审阅,代编业务的程序不用于、也无法用来对代编的财务信息提出任何鉴证结论。同时,客户也不能依赖注册会计师的代编服务来揭露可能存在的错误、舞弊以及违反法规的行为,或者内部控制存在的薄弱环节。
(三)客户责任
注册会计师应当与客户进行沟通,明确客户提供信息的范围、性质以及对信息提供承担的责任。也就是说,明确客户应当将哪些信息提供给注册会计师,并对这些信息的真实性和完整性承担责任,以确保注册会计师代编的财务信息是真实和完整的。例如,在代编符合合同条款要求的财务信息时,客户提供的信息应当包括合同条款的原始信息,以及其他经营管理方面的信息,当然,还应当包括已有的会计记录,这样才能确保编制的财务信息符合合同要求。
(四)编制基础
所谓编制基础,通俗地说,就是注册会计师按照什么样的标准,对客户提供的信息进行收集、分类和汇总,以编制满足客户需求的财务信息。编制基础既可以是法定的,也可以是非法定的。法定的编制基础可以是适用的会计准则和相关会计制度,也可以是政府监管部门颁布的、特殊的财务信息要求。非法定的编制基础可能是客户治理层或管理层制定的考核要求和计算规则、金融机构制定的贷款条款等。
注册会计师应当就客户采用的编制基础与客户进行沟通,并向客户指明:(1)采用的编制基础将在代编的财务信息中进行披露,如在财务报表附注中予以说明;(2)如果注册会计师出具了代编业务报告,报告中也将相应地说明采用的编制基础。
同时,注册会计师还应向客户说明,如果代编财务信息存在与选定编制基础背离的情形,也将在代编财务信息和代编业务报告中予以披露。例如,某小企业客户选择《企业会计制度》作为代编财务信息的基础,根据《企业会计制度》规定,开办费用自正式生产经营之日起一次性摊销,而客户一定要在 3 年内摊销,则注册会计师应当在编制的财务报表和出具的代编业务报告中予以说明。
在这一点上,代编业务也与鉴证业务有所不同:如果客户坚持偏离选定的编制基础,执行代编业务的注册会计师只需在代编财务信息和代编业务报告中对此予以说明;如果是鉴证业务,则注册会计师要说明这一偏离对鉴证对象信息的影响,并提出鉴证结论。
就客户采用的编制基础的沟通还包括将编制基础与客户的委托目的相结合,判断两者是否一致。如果编制基础与委托目的不一致,注册会计师应当提请客户采用与委托目的相适应的编制基础。
(五)代编信息的预期用途、分发范围和代编业务报告
注册会计师在承接业务时,还需要就代编财务信息的预期用途、分发范围,以及可能出具的代编业务报告与客户进行沟通。
一旦注册会计师知道自己的名字将与代编的财务信息发生联系,就必须出具代编业务报告。例如,外商投资企业在给国外股东的财务报告中可能说明“本财务报表是委托××会计师事务所按照国际财务报告框架编制的”。为了避免信息使用者产生误解,以为经过注册会计师之手,就有某种保证,注册会计师应当出具代编业务报告,说明执行的业务既非审计、也非审阅,因此不对代编的财务信息提出鉴证结论。注册会计师应当将代编业务报告与代编的财务信息一并提供给客户。
二、业务约定书的内容
本准则第七条规定了业务约定书的主要内容,即业务约定书应当包括下列主要事项:
(1)业务的性质,包括说明拟执行的业务既非审计也非审阅,注册会计师不对代编的财务信息提出任何鉴证结论;
(2)说明不能依赖代编业务揭露可能存在的错误、舞弊以及违反法规行为;
(3)客户提供的信息的性质;
(4)说明客户管理层应当对提供给注册会计师的信息的真实性和完整性负责,以保证代编财务信息的真实性和完整性;
(5)说明代编财务信息的编制基础,并说明将在代编财务信息和出具的代编业务报告中对该编制基础以及任何重大背离予以披露;
(6)代编财务信息的预期用途和分发范围;
(7)如果注册会计师的姓名与代编的财务信息相联系,说明注册会计师出具的代编业务报告的格式;
(8)业务收费;
(9)违约责任;
(10)解决争议的方法;
(11)签约双方法定代表人或其授权代表的签字盖章,以及签约双方加盖的公章。
注册会计师与客户就沟通事项达成一致意见之后,应当签订业务约定书,以明确双方对委托事项的理解和达成的约定,保护双方的利益。业务约定书的格式可以是合同式,也可以是信函式。合同式代编业务约定书的参考格式见附录 4111-1。
第三章 计划、程序与记录
本准则第三章(第八条至第十六条),主要说明代编业务计划、代编业务程序,发生重大错报的情形及其处理以及工作记录。
一、代编业务计划
本准则第八条规定,注册会计师应当制定代编业务计划,以有效执行代编业务。
注册会计师在与客户签订业务约定书之后,应当制定代编业务计划,详细计划代编业务的程序、时间和人员安排等事项,以便能够将资源合理分配到代编业务的重要领域,有效率地完成代编业务。代编业务计划随着委托项目的规模、复杂程度、注册会计师与客户的交往经验以及对客户业务的熟悉程度的不同而不同。
二、了解客户
本准则第九条和第十条规定注册会计师应当了解客户的内容和方法。本准则第九条规定了注册会计师应当从行业层面了解客户。即了解客户的业务和经营情况,熟悉其所处行业的会计政策和惯例,以及与具体情况相适应的财务信息的形式和内容。本准则第十条第一款规定了注册会计师应当具体了解客户。即了解客户业务交易的性质、会计记录的形式和财务信息的编制基础等相关信息。本准则第十条第二款规定了注册会计师了解客户的方法。注册会计师通常利用以前经验、查阅文件记录或询问客户的相关人员,获取对这些事项的了解。
三、代编业务程序
本准则第十一条指出,除本准则规定的程序外,注册会计师通常不需要执行下列程序:
(1)询问管理层,以评价所提供信息的可靠性和完整性;
(2)评价内部控制;
(3)验证任何事项;
(4)验证任何解释。
第十二条第一款规定了需要执行上述程序的情形,指出如果注意到管理层提供的信息不正确、不完整或在其他方面不令人满意,注册会计师应当考虑执行本准则第十一条提及的程序,并要求管理层提供补充信息。第二款则进一步规定,如果管理层拒绝提供补充信息,注册会计师应当解除该项业务约定,并告知客户解除业务约定的原因。
四、发生重大错报的情形及其处理
本准则第十三条和第十四条分别规定了发生重大错报情形和注册会计师应采取的措施。
本准则第十三条第一款规定,注册会计师应当阅读代编的财务信息,并考虑形式是否恰当,是否不存在明显的重大错报。第二款指出,本条前款所述的重大错报包括下列情形:
(1)错误运用编制基础;
(2)未披露所采用的编制基础和获知的重大背离;
(3)未披露注册会计师注意到的其他重大事项。
第十三条第三款则规定,注册会计师应当在代编财务信息中披露采用的编制基础和获知的重大背离,但不必报告背离的定量影响。
注册会计师在执行代编业务时,可能由于计算或文字错误、运用编制基础不恰当、疏忽等原因导致代编财务信息存在重大错报。因此,注册会计师在完成财务信息的代编工作之后,应当执行本准则第十三条的规定。此时,注册会计师把代编的财务信息与客户选定的编制基础、提供的信息进行检查、核对,以发现不符合编制基础的重大错报。
注册会计师在执行第十三条规定并注意到存在重大错报时,就应当按照第十四条的规定执行。如果注意到存在重大错报,注册会计师应当尽可能与客户就如何恰当地更正错报达成一致意见。如果重大错报仍未得到更正,并且认为财务信息存在误导,注册会计师应当解除该项业务约定。
五、管理层声明
本准则第十五条规定了管理层声明的内容和形式,指出注册会计师应当从管理层获取其承担恰当编制财务信息和批准财务信息的责任的书面声明。该声明还应当包括管理层对会计数据的真实性和完整性负责,以及已向注册会计师完整提供所有重要且相关的信息。
管理层声明的内容和格式详见附录 4111-2。
六、工作记录
本准则第十六条规定了执行代编业务的记录要求,指出注册会计师应当记录重大事项,以证明其已按照本准则的规定和业务约定书的要求执行代编业务。
重大事项通常包括:
(1)业务约定书;
(2)代编业务计划;
(3)执行的代编程序;
(4)发现的重大错报;
(5)客户管理层声明书;
(6)代编财务信息的最终成果;
(7)出具的代编业务报告(如果适用)。
第四章 代编业务报告
本准则第四章(第十七条至第十八条),主要说明代编业务报告的基本内容和特别要求。
一、代编业务报告的基本内容
本准则第十七条规定,代编业务报告应当包括以下内容:
(1)标题;
(2)收件人;
(3)说明注册会计师已按照本准则的规定执行代编业务;
(4)当注册会计师不具有独立性时,说明这一事实;
(5)指出财务信息是在管理层提供信息的基础上代编的,并说明代编财务信息的名称、日期或涵盖的期间;
(6)说明管理层对注册会计师代编的财务信息负责;
(7)说明执行的业务既非审计,也非审阅,因此不对代编的财务信息提出鉴证结论;
(8)必要时,应当增加一个段落,提醒注意代编财务信息对采用的编制基础的重大背离;
(9)注册会计师的签名及盖章;
(10)会计师事务所的名称、地址及盖章;
(11)报告日期。
代编业务报告的参考格式见附录 4111-3。
二、代编业务报告的特别要求
本准则第十八条规定了代编业务报告的特别要求,指出注册会计师应当在代编财务信息的每页或一套完整的财务报表的首页明确标示“未经审计或审阅”、“与代编业务报告一并阅读”等字样。
这条规定可以让信息使用者知晓注册会计师提供的是会计专业知识和技能的服务,明确告知使用者,注册会计师在代编服务中不提出任何鉴证结论。
第五章 附 则
本准则第五章(第十九条至第二十条),主要说明本准则的适用范围和生效日期。
本准则第十九条规定,注册会计师执行代编非财务信息业务,除有特定要求者外,应当参照本准则办理。
在注册会计师运用会计专业知识和技能为客户提供编制财务信息的服务时,注册会计师必须遵循本准则的所有规定。
如果注册会计师具备必要的专业知识和技能,也可以为客户提供代编非财务信息的服务。例如,根据客户提供某产品的经济技术统计信息和国家相关标准,为客户编制某产品的经济技术报表。此时除有特定要求者外,注册会计师应当参照本准则办理。
附录 4111-1:代编业务约定书参考格式
代编业务约定书
甲方:ABC有限公司
乙方:XYZ 会计师事务所
兹由甲方委托乙方代编 20×1 年度财务报表,经双方协商,达成以下约定:
1.业务范围
在甲方提供信息的基础上,依据《中国注册会计师相关服务准则第 4111号——代编财务信息》的规定,按照企业会计准则和《××会计制度》,代编甲方 20×1 年 12 月 31 日的资产负债表,20×1 年度的利润表、股东权益变动表、现金流量表以及财务报表附注。
2. 甲方的责任及义务
2.1 根据《中华人民共和国会计法》及《企业财务会计报告条例》,甲方及甲方负责人有责任保证会计资料的真实性和完整性。因此,甲方管理层有责任妥善保存和提供会计记录(包括但不限于会计凭证、会计账簿及其他会计资料)。
2.2 及时为乙方的代编工作提供其所要求的全部会计资料和其他有关资料(在20×2 年×月×日之前提供代编所需的全部资料),并保证所提供资料的真实性和完整性。
2.3 确保乙方不受限制地接触任何与代编有关的记录、文件和所需的其它信息。
2.4 甲方管理层对其作出的与代编有关的声明予以书面确认。该声明应当包括管理层对会计数据的真实性和完整性负责,以及已向乙方完整地提供所有重要且相关的信息。
2.5 为乙方派出的有关工作人员提供必要的工作条件和协助,主要事项将由乙方在代编工作开始前提供清单。
2.6 按本约定书的约定及时足额支付代编费用以及乙方人员在代编期间的交通、食宿和其他相关费用。
3.乙方的责任及义务
3.1 乙方的责任是在甲方提供信息的基础上,依据《中国注册会计师相关服务准则第 4111 号——代编财务信息》(以下简称代编业务准则)的规定,按照企业会计准则和《××会计制度》,代编甲方20×1 年 12 月 31 日的资产负债表,20×1 年度的利润表、股东权益变动表、现金流量表以及财务报表附注,并出具代编业务报告。
任何对企业会计准则和《××会计制度》的背离都将在财务报表中披露;必要时,也会在乙方的代编业务报告中披露。
3.2 乙方的代编工作将依据代编业务准则进行。代编业务准则要求注册会计师遵守相关职业道德规范,恪守客观、公正的原则,保持专业胜任能力和应有的关注,并对代编过程中获知的信息保密。
3.3 乙方不对代编的财务报表执行审计或审阅程序。因此,乙方不对代编的财务报表提出鉴证结论。
3.4 乙方对财务报表的代编不能减轻甲方及甲方管理层的责任;甲方及甲方管理层也不能依赖代编业务揭露可能存在的错误、舞弊以及违反法规行为。
3.5 乙方将按照双方约定时间于 20×2 年×月×日完成本项代编业务。
3.6 除下列情况外,乙方对代编业务过程中知悉的甲方信息予以保密:(1)取得甲方的授权;(2)根据法律法规的规定,为法律诉讼准备文件或提供证据,以及向监管机构报告发现的违反法规行为;(3) 接受行业协会和监管机构依法进行的质量检查;(4)监管机构对乙方进行行政处罚(包括监管机构处罚前的调查、听证)以及乙方对此提起行政复议。
4. 代编收费
4.1 本次代编服务的收费是以乙方各级别工作人员在本次工作中所耗费的时间为基础计算的。乙方预计本次代编服务的费用总额为人民币××元。
4.2 甲方应于本约定书签署之日起×日内支付×%的代编费用人民币××元,其余款项于[代编财务报表草稿完成日]结清。
4.3 与本次代编有关的其他费用(包括交通费、食宿费等)由甲方承担。
5. 乙方报告的使用责任
5.1 乙方按照《中国注册会计师相关服务准则第 4111 号——代编财务信息》规定的格式出具代编业务报告。
5.2 乙方将向甲方出具代编的财务报表一式××份,该财务报表将用于(填写具体用途)。
5.3 甲方在提交或对外公布财务报表时,不得修改乙方出具的代编财务报表业务报告以及所代编的财务信息。如甲方认为有必要修改,应当事先通知乙方,乙方将考虑有关的修改对代编业务报告的影响,必要时,将重新出具报告。
6. 本约定书的有效期间
本约定书自签署之日起生效,并在双方履行完毕本约定书约定的所有义务后终止,但其中第 3.6、5、6、7、8、9、10 条并不因本约定书终止而失效。
7.约定事项的变更
如果出现不可预见的情况,影响代编工作如期完成,甲、乙双方均可要求变更约定事项,但应及时通知对方,并由双方协商解决。
8. 终止条款
8.1 如果根据乙方的职业道德及其他有关专业职责、适用的法律法规或其他任何法定的要求,乙方认为已不适宜继续为甲方提供本约定书约定的代编服务时,乙方可以采取向甲方提出合理通知的方式终止履行本约定书。
8.2 在终止业务约定的情况下,乙方有权就其于本约定书终止之日前对约定的代编服务项目所做的工作收取合理的代编费用。
9. 违约责任
甲、乙双方按照《中华人民共和国合同法》的规定承担违约责任。
10. 适用法律和争议解决
本约定书的所有方面均应适用中华人民共和国法律进行解释并受其约束。本约定书履行地为乙方出具代编报告所在地,因本约定书所引起的或与本约定书有关的任何纠纷或争议(包括关于本约定书条款的存在、效力或终止,或无效之后果),双方选择第 种解决方式:
(1)向有管辖权的人民法院提起诉讼;
(2)交××仲裁委员会仲裁。
11.双方对其他有关事项的约定
本约定书一式两份,甲乙方各执一份,具有同等法律效力。
甲方:ABC 有限公司(盖章) 乙方:XYZ 会计师事务所(盖章)
授权代表:(签章) 授权代表:(签章)
二○×二年×月×日 二○×二年×月×日
附录 4111-2:管理层声明书范例
管理层声明书
××会计师事务所:
根据本公司与贵所于 20××年×月×日签订的代编业务约定书,公司管理层批准按照企业会计准则和《××会计制度》编制的 20×1年 12 月 31 日的资产负债表、20×1 年度的利润表、股东权益变动表和现金流量表以及财务报表附注。我们确认,上述财务报表,包括如财务报表附注第×条所述的编制基础是恰当的,我们对上述财务报表以及所提供用于编制上述财务报表的信息的真实性和完整性承担责任。
ABC 公司(公章)
总经理(签名并盖章)
财务总监(签名并盖章)
二○××年×月×日
附录 4111-3:代编业务报告的参考格式
1.代编财务报表业务报告,无任何附加说明
代编财务报表业务报告
(收件人名称):
在 ABC 公司管理层提供信息的基础上,我们按照《中国注册会计师相关服务准则第 4111 号——代编财务信息》的规定,代编了 ABC 公司20×1 年 12 月 31 日的资产负债表,20×1 年度的利润表、股东权益变动表和现金流量表以及财务报表附注。管理层对这些财务报表负责。我们未对这些财务报表进行审计或审阅,因此不对其提出鉴证结 论。
××会计师事务所 中国注册会计师:×××
(盖章) (签名并盖章)
中国××市 二○××年×月×日
2.代编财务报表业务报告,增加段落以引起对背离编制基础的关注
代编财务报表业务报告
(收件人名称):
在 ABC 公司管理层提供信息的基础上并根据 20××年×月×日 签订的代编业务约定书中约定的代编基础――企业会计准则和《××会计制度》,我们按照《中国注册会计师相关服务准则第 4111 号——代编财务信息》的规定,代编了 ABC 公司 20×1 年 12 月 31 日的资产负债表,20×1年度的利润表、股东权益变动表和现金流量表以及务报表附注。管理层对这些财务报表负责。我们未对这些财务报表进行审计或审阅,因此不对其提出鉴证结论。
我们提请注意,如财务报表附注×所述,管理层对融资租赁的机器设备未予资本化,该事项不符合企业会计准则和《××会计制度》的规定。
××会计师事务所 中国注册会计师:×××
(盖章) (签名并盖章)
中国××市 二○××年×月×日
3.代编财务报表业务报告,附加不具有独立性的说明
代编财务报表业务报告
(收件人名称):
在 ABC 公司管理层提供信息的基础上,我们按照《中国注册会计师相关服务准则第 4111 号——代编财务信息》的规定,代编了 ABC 公司20×1 年 12 月 31 日的资产负债表,20×1 年度的利润表、股东权益变动表和现金流量表以及财务报表附注。管理层对这些财务报表负责。我们未对这些财务报表进行审计或审阅,因此不对其提出鉴证结论。
我们不独立于 ABC 公司。
××会计师事务所 中国注册会计师:×××
(盖章) (签名并盖章)
中国××市 二○××年×月×日